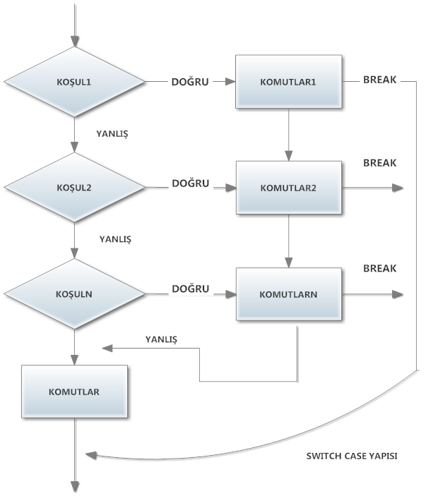
switch( degisken ) {
case sabit1:
komut(lar)
[break]
case sabit2:
komut(lar)
[break]
.
.
.
case sabitN:
komut(lar)
[break]
default:
komut(lar);
}
Örnek sitch - case kullanımı 1 :
#include <stdio.h>
int main(int argc, const char * argv []) {
int s1 =0;
printf("Lutfen bir sayi giriniz:");
scanf("%d" , &s1);
switch (s1){
case 1:
printf("Girilen sayi degeri: 1n");
break;
case 2:
printf("Girilen sayi degeri: 2n");
break;
default:
printf("Girilen sayi degeri gecersiz n");
break;
}
return 0;
}
#include <stdio.h>
int main(void)
{
char karakter;
printf("Lutfen bir karakter giriniz:n");
karakter = getchar();
switch (karakter)
{
case 'a':
printf("a karakterini girdinizn");
break;
case 'b':
printf("b karakterini girdinizn");
break;
default:
printf("a veya b karakterlerinden birisini girmedinizn");
break;
}
return 0;
}
Örnek :
#include <stdio.h>
int main(void)
{
char fenerbahce, besiktas, galatasaray;
printf("Lutfen bir karakter (b,f,g) giriniz:n");
fenerbahce, besiktas, galatasaray = getchar();
switch (fenerbahce, besiktas, galatasaray)
{
case 'f':
printf("fenerbahcen");
break;
case 'b':
printf("besiktasn");
break;
case 'g':
printf("galatasarayn");
break;
default:
printf("b,f,g karakterlerinden birisini girmedinizn");
break;
}
return 0;
}
C Programlama SWITCH CASE Örnek
i:girilen sayı kadar isim yazan
t:girilen sayıya kadar kaç tane tek var
y:girilen sayıya kadar kaç tane cift var
İşlemlerini yapan yapan programı switch case ile yazınız.
Program sonunda; Devam etmek istiyormusun(E/H) sorusuyla başa dönmelidir.
Faktöriyel döngüsü do while; isim yazdırma döngüsü while ile yazılmalıdır.
#include <stdio.h>
#include <stdlib.h>
#include <conio.h>
int main(void)
{
gidilecekYer: ;
system("cls");
int s;
int f=1;
int u=1;
int x,m;
char z;
printf ("Islem Yapilacak Sayiyi Giriniz: ");
scanf("%d",&s);
printf("nn(f) Faktoriyel Hesapla");
printf("n(i) Girilen Sayi Kadar Isim Yaz");
printf("n(t) Sayiya kadar kac adet tek sayi var");
printf("n(y) Sayiya kadar kac adet cift sayi varnn");
scanf("%s",&z);
switch (z) {
case 'f':
do
{
f=f*s;
s--;
}
while (s!=1); //sayi 1 e esit degilse dönecek. do calisacak.
printf ("Faktoriyel Sonuc: %d",f);
break;
case 1:
printf ("1e");
break;
case 'i':
m=1;
while (m<s+1)
{
printf ("BAYRAKTARn");
m++;
}
break;
case 't':
for(m=0;m<s+1;m++)
{
if(m%2==1)
{
printf("tek sayi: %d",m);
}
}
break;
case 'y':
x=1;
for(m=0;m<s+1;m++)
{
if(m%2==0)
{
printf(x+".cift sayi: %d",+m);
x++;
}
}
break;
default: printf("Hatali Deger Girdin"); break;
}
char x2;
printf("nnDevam Etmek istiyor musunuz ? (e/h)n");
scanf("%s",&x2);
if(x2=='e')
{
goto gidilecekYer;
}
}

