3D Max ile Minder Yapımı
FFD, Simetri (Symmety), TurboSmooth tekniklerini kullanarak bir kanepe tasarladık
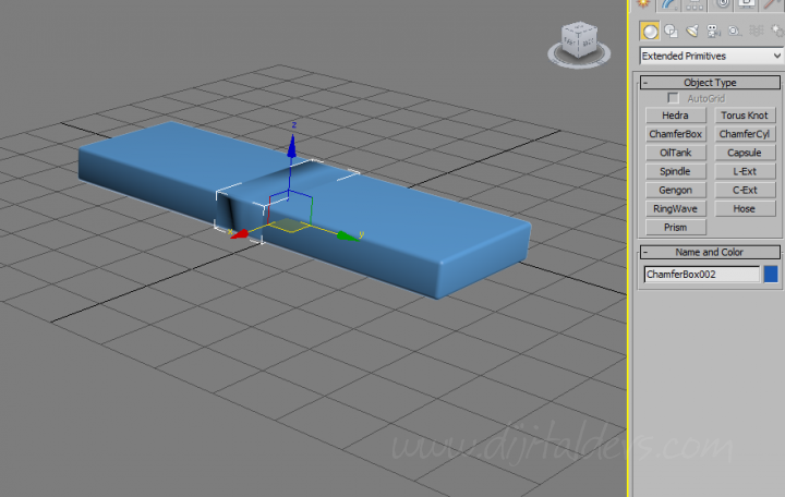
Öncelikle ChamferBox ile şekildeki gibi bir dikdörtgen prizma çiziyoruz.

Kenarlarını yapıyoruz.


Oturma kısmını kopyalarak dayanma kısmınıda yapıyoruz.


Bir tane minderi ChamferBox ile hazırlıyoruz.

Isolate Selection diyerek sadece mindere odaklanabiliriz. Bu sayede ekranda diğer nesneler görünmez olurlar.


Minder üzerindeki segmentleri menü aracılığı ile arttırıyoruz.

Minder üzerinde sağ tıklayıp Convert To: Convert to Editable Poly seçeneğini seçiyoruz.

Editable Poly seçeneği altındaki Edgeyi seçtikten sonra Loop komutunu yada shift tuşuna bir kez basıyoruz.

Böylece minderin etrafındaki tüm hat seçilmiş olacak. Aşağıdaki kırmızı çizğide olduğu gibi.

Sağ menüdeki Chamfer seçilerek

Değer ayaları ile oynayarak aşağıdaki gibi ikinci paralel bir kırmızı çizgi daha oluşmasını sağlıyoruz.

Sağ menüde Chamfer üstündeki Extrude komutu yardımı ile paralel çizgilerimize yüzey kazandırıyoruz.

Böylece dikiş izleri oluşturmuş oluyoruz.

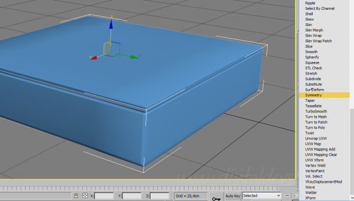
Tekrar Sağ Menüdeki listedeki Symmetry seçeneğine tıklıyoruz.

Symmetry içerisindeki Mirror seçeğini seçtikten sonra Miror Axisten Z eksenini kullanıyoruz.

Bu sayede üst taraftaki dikiş izleri alt tarafada uygulanmış oldu.

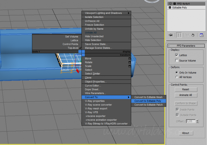
Şimdi minderimize biraz eskimiş hissi verelim. Öcelikle nesnemize uyguladığımı işlemleri nesne üzerinde sağ tıkalyıp Convert To: Convert to Editable Poly diyerek kapatalım.

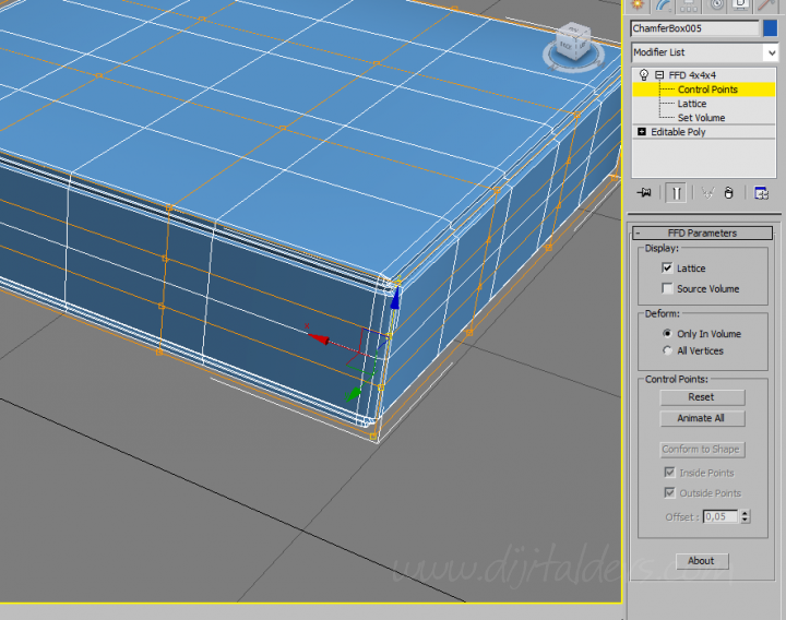
Modifier List içerisindeki FFD 4x4x4 seçeneğini seçelim.

Eskitme efekti vereceğimiz Control Pointleri seçelim.

Çıkan Pivot yardımı ile bu noktaları esnetelim.

Şimidide minderin ortasına boşluk eskitmesi yapalım.

Tüm Control Pointleri seçtikten sonra, ortadaki Control Pointleri seçimden çıkartmak için Alt tuşu ile ortdaki Control Pointleri seçiyoruz.

Pivot yardımı ile bu seçili alanları aşağıya doğru esnetebiliriz.

Yine yanlardan başka Control Pointlerine de aynı işlemi uyguluyoruz.


Artık minderimiz eskimiş durumda

Başka efektler verebilmek için üzerinde sağ tıklayıp Convert To: Convert to Editable Poly yapıyoruz.



Şimdi sırt minderlerini tasarlayalım.

FFD üzerinde Control Points seçeneğini seçiyoruz.

Yine sadece orta kısımlardaki seçerek esnetme uyguluyoruz.

Convert To: Convert to Editable Poly seçeği ile başka efectler eklemek için nesnemizi hazırlıyoruzç

Symmetry özelliği ile minderin bombeli olan kısmını arkasına ekliyoruz.


Böylece bombeli bir minderimiz oluşuyor.

Başka efektler verebilmek için yine Convert To: Convert to Editable Poly yapıyoruz.

Minderin sert köşelerini düzeltmek için TurboSmooth uyguluyoruz.
